复旦大学干部培训长江三角洲高质量发展一体化新征程专题研修班
更新日期:2020-06-08 | 访问次数:次复旦大学干部培训中心报道:改革开放特别是党的十八大以来,长三角一体化发展取得明显成效,经济社会发展走在全国前列,具备更高起点上推动更高质量一体化发展的良好条件,也面临新的机遇和挑战。2018年11月5日,习近平总书记在首届中国国际进口博览会上宣布,支持长江三角洲区域一体化发展并上升为国家战略,着力落实新发展理念,构建现代化经济体系,推进更高起点的深化改革和更高层次的对外开放,同“一带一路”建设、京津冀协同发展、长江经济带发展、粤港澳大湾区建设相互配合,完善中国改革开放空间布局。2019年12月1日,中共中央、国务院印发了《长江三角洲区域一体化发展规划纲要》,并发出通知,要求各地区各部门结合实际认真贯彻落实。长江三角洲高质量发展一体化新征程专题研修班
【培训对象】各省市、自治区及直辖市领导干部。
【培训时间】根据委托单位需求定制培训时间。
【培训方式】理论授课、现场教学、分组研讨相结合。
【培训地点】复旦大学邯郸校区。
【培训费用】根据培训人数及具体培训方案而定。
【结业证书】复旦大学颁发的“复旦大学非学历教育结业证书”。
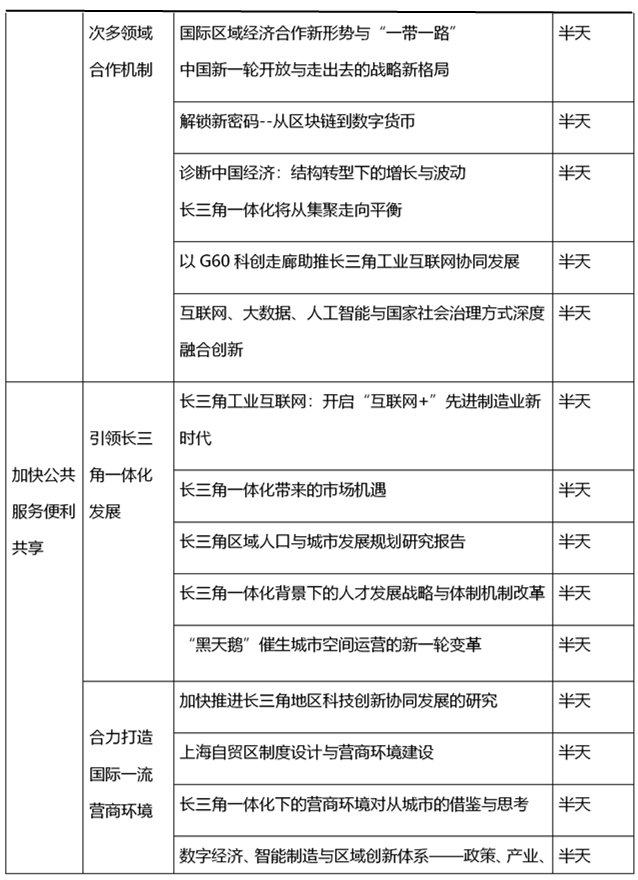
【课程设置】课程仅供参考,可根据委托单位量身定制培训课程。



【培训保障】长江三角洲高质量发展一体化新征程专题研修班
硬件:多媒体教室、校内和周边各类标准的住宿标间。
软件:培训的组织管理 “热情服务 严格管理 严谨组织”。
1、精心设置开学与结业典礼,统一思想,明确学员的培训目标,帮助学员做好学习心态的调整;
2、教室开辟培训论坛,推动老师、学员之间的思想交流与碰撞;
3、每门功课都有培训效果调查,了解学员的培训需求与培训效果,做好与老师、学员的沟通;
4、每门功课都有训后思考题,推进培训效果的转化;
5、每天评选优秀作业,对作业进行点评,并举行颁奖,结业时评优秀学员,树立开放、参与、交流、分享的学习氛围。
【联系方式】
13764880578徐老师长江三角洲高质量发展一体化新征程专题研修班

13764880578